Skip to main content
Skip table of contents

Plain HTTP Service

Example File (Builder project Basic Modeling/Frontend):

<your example path>\Basic Modeling\Frontend\uml\simpleHttpService.xml

Each <<E2EHTTPPortType>> contains the following tagged values:

Tagged ValueDescription
pathThe tagged value path is used to define the service URL: url = http://<hostname>:<port>/<path>/<operationName>.

In the example, the path of the <<E2EHTTPPortType>> is /test. That is, the URL becomes http://localhost:12006/test/echo. Whereas we assumed that the service runs on localhost.

Be aware that the modeler is responsible to choose a value being unique within its xUML service.

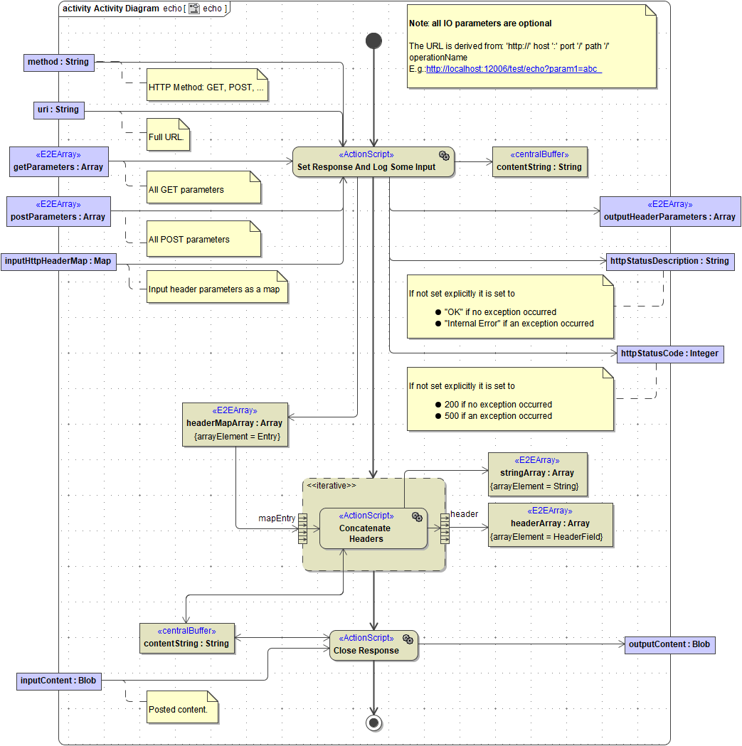
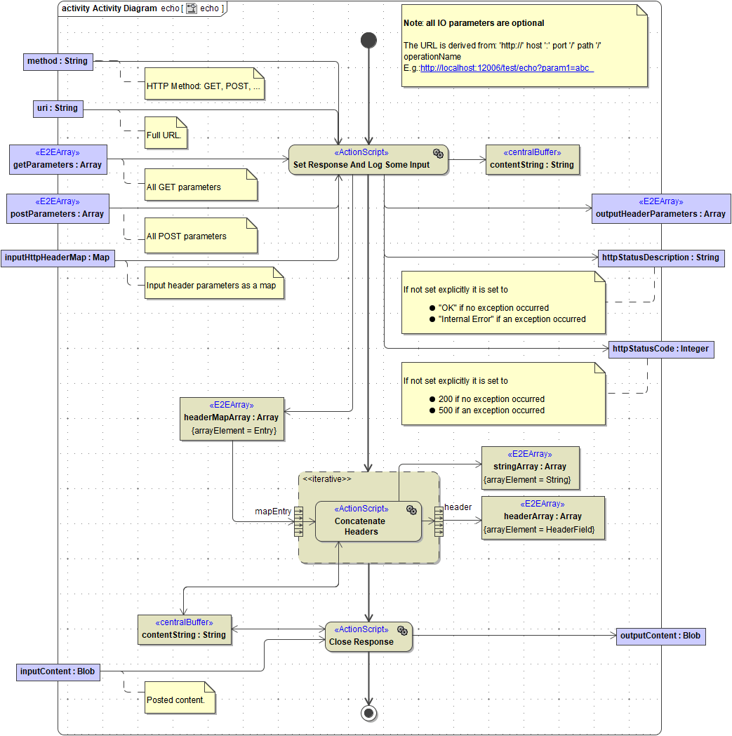
The last part of above URL derives from the operation name of the <<E2EHTTPPortType>> class SimpleHTTPPort. In this example it contains one operation (echo) that is implemented by the following activity diagram:

 

JavaScript errors detected

Please note, these errors can depend on your browser setup.

If this problem persists, please contact our support.