Parsing Flat Files
After having defined the structure of the flat file, you can use the Flat File adapter to parse a flat file into this structure.
Drag the parse operation to your diagram as described on Flat File Adapter. Provide the flat file as a blob in parameter data or specify a path to a file in the filesystem, and provide an encoding or localization if necessary.
The path and file name of the file you want to access can be given dynamically via input parameter name, or statically via the definitions of a File alias.
The parsed file is returned as an object of the defined flat file structure.
Name | Type | Direction | Mandatory | Description | Allowed Values | Example | |
|---|---|---|---|---|---|---|---|
data | Blob | in | ( | Provide the flat file data to be parsed. | |||
encoding | String | in | Provide the encoding of the file to be parsed as specified on Charset Definitions. | any valid encoding (see Charset Definitions) | UTF-8 | ||
default |
| ||||||
locale | NumbersLocale | in | Specify how number values will be treated, when parsed from the flat file (decimal point, currency symbol, ...). You can overwrite the system locales here, if the file was written with divergent locales. Refer to Number Formatting for more information. | ||||
name | String | in | ( | Specify a full path to the flat file to be parsed. | tmp/myFile.txt | ||
anyObjectFlow | Any | out |
| The adapter returns a parsed flat file object. The class defining the type of this object should have extension FlatFile and should depict the structure of the file. | |||
If you provide both parameters, name and data, the Flat File object will be parsed from the file system.
Flat File Adapter Parsing Process
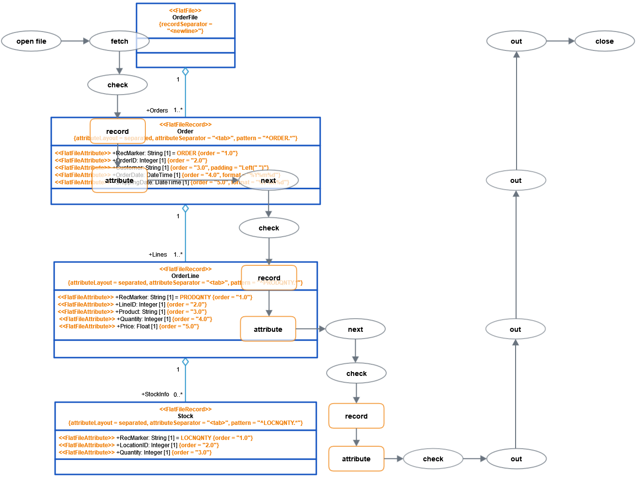
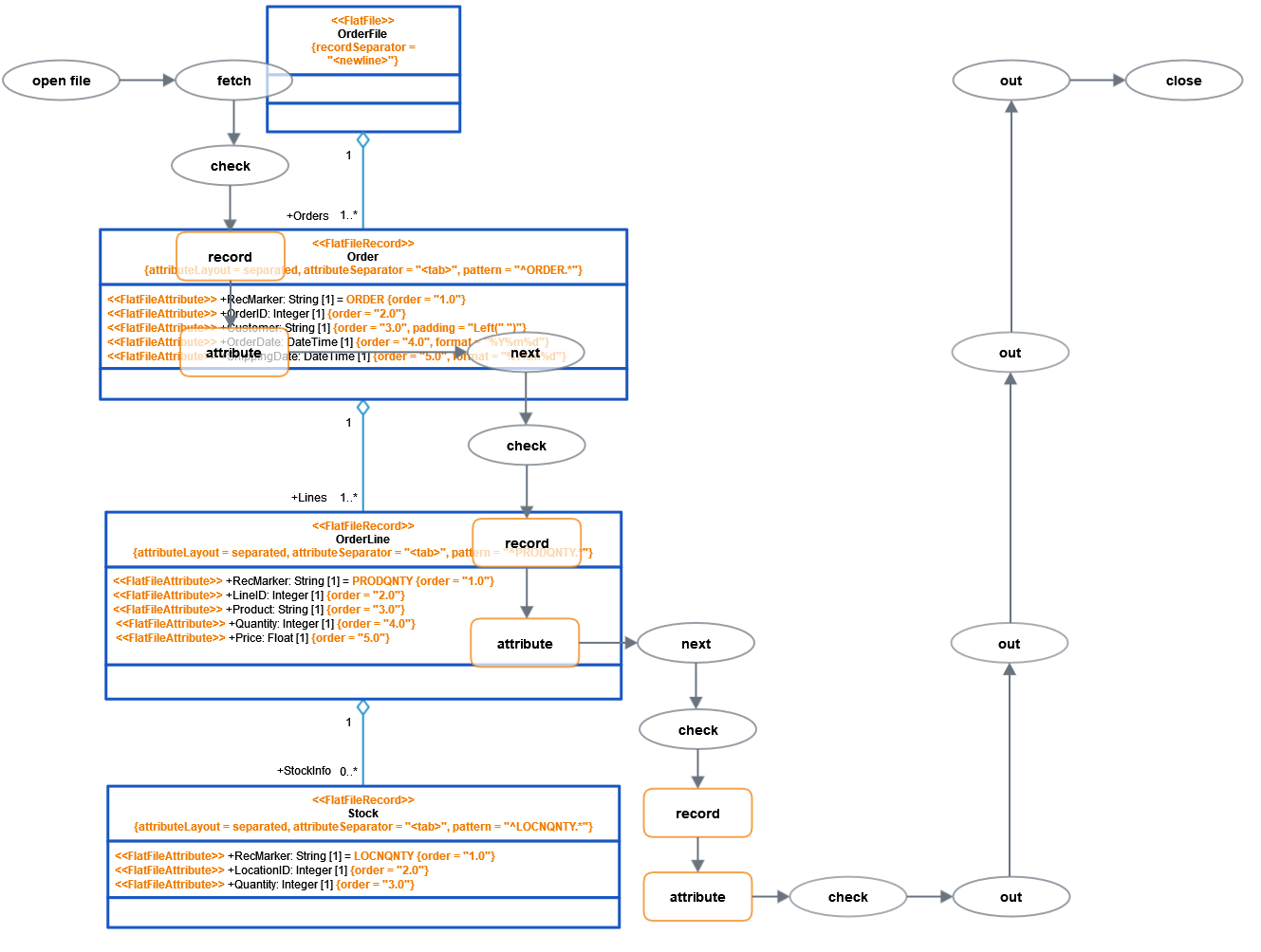
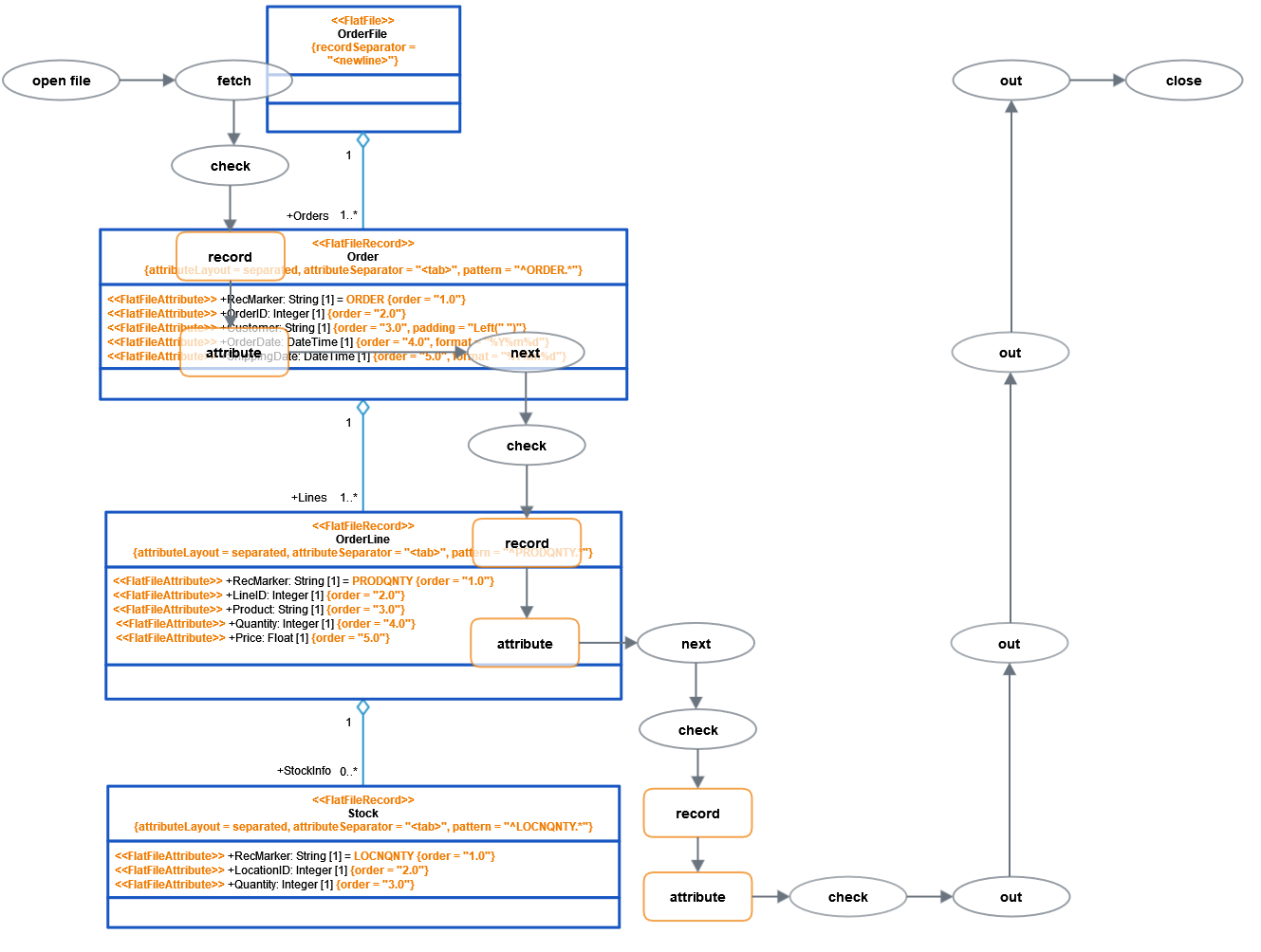
The Flat File adapter parse action processes the parsing of a flat file using the following steps:
Step | Description | Example | ||
|---|---|---|---|---|
open | Open file or blob. | |||
file | Create FlatFile object. | OrderFile | ||
fetch | Fetch first record. | |||
check | Go through all associations (FlatFileRecord and FlatFileGroup classes) until the first one matches depending on the tagged values evaluationOrder, lineNuber, condition, and pattern. | Order | ||
out | If no association matches, step out of the recursion and go to step check, abort with an error if there is no parent. | |||
group | If a group matches, create a FlatFileGroup object and go to step check. | OrderLine | ||
record | If a record matches, create a FlatFileRecord object. | OrderLine | ||
attribute | If the FlatFileRecord class has attributes, process attributes using current record data. | OrderID, customer, ... | ||
next | Fetch next record. | |||
[...] | ||||
close | Close file and end Flat File adapter. | |||
The following example shows the parsing process for a given class diagram. The names in the figure refer to the actions in the table above.

Inspecting the Parsing Process With the Scheer PAS Analyzer
You can inspect the parsing process of the Flat File adapter with the Analyzer. To view the parser trace file:
Run a testcase with Full Trace option.
Open the UML tab in the Analyzer.
Navigate to the activity diagram that contains the Flat File adapter action.
Click on the <<FlatFileAdapter>> action.
Select Show adapter input/output > output from the context menu.
The adapter output is displayed in the Watches section of the Analyzer:
Right-click the displayed adapter output output and select Copy Value from the context menu.
Paste the copied content into a text editor of your choice:

The output text shows the detail of the parsing process.
Step | Log Item |
|---|---|
First of all, it shows the FlatFile class that is going to hold the result of the parsing process. |
CODE
|
Then, it shows the pattern to be matched and the record that matches the pattern - if there is one. |
CODE
|
If the records are nested hierarchically, the trace log will show the nesting as well by indenting the nested records. |
CODE
|
The parsing log file is only available if trace mode is activated. To have the complete log, additionally activate Full Trace.
On composing a file, no logs are available.
FlatFileAdapter_ProductExport_Example
Click here to download a simple example model that shows the usage of the Flat File adapter in Scheer PAS Designer.