Modeling Conventions
There are no strict specifications for modeling processes in BPaaS. However if the process is supposed to be executable in an app, then some basic rules need to be followed when creating an EPC model. The modeling conventions are non-binding Best Practice recommendations to simplify modeling and to prevent execution errors.
Naming of Elements
When naming your elements keep the following recommendations in mind:
Chose short titles. The name should be as long as necessary and as short as possible:

Examples:
Leave Request
Application
Approval
The name should reflect the element's content. Avoid obvious name components, such as form, mail, etc.

Examples:
Approval (instead of Approval Form)
Acceptance (instead of Acceptance Mail)
Delivery Notification (instead of Delivery Notification Mail)
Do not start your element's name with the company name or with stating the element type (project, app...):


Examples:
Leave Request (instead of ACME Leave Request)
Idea Management (instead of Idea Management Project)
Bidding Process (instead of Project Bidding Process )
Avoid repetition: The more elements start with the same description, the more chaotic the element overview becomes and the harder you have to search for your elements and projects.
Special Cases
We will consider the elements Function, Event and Process App (start link) separatly, because their naming requires consideration of their specific characteristics.
Functions display actions and should therefore receive an active name:

Examples:
Reporting idea
Sending e-mail
Choosing product
Events indicate that an action has been completed and a state has occurred. Therefore, we recommend to use a passively formulated name:

Examples:
Idea (has been) reported
Proposal accepted
Product chosen
Use noun and verb for naming functions and events ("Reporting idea"). Avoid nominalization ("Listing of idea").
Process App Start Links | |
---|---|
![]() | The Process App start links Create and Overview shall receive names to describe that both Create and Overview belong together. Positive Examples:
|
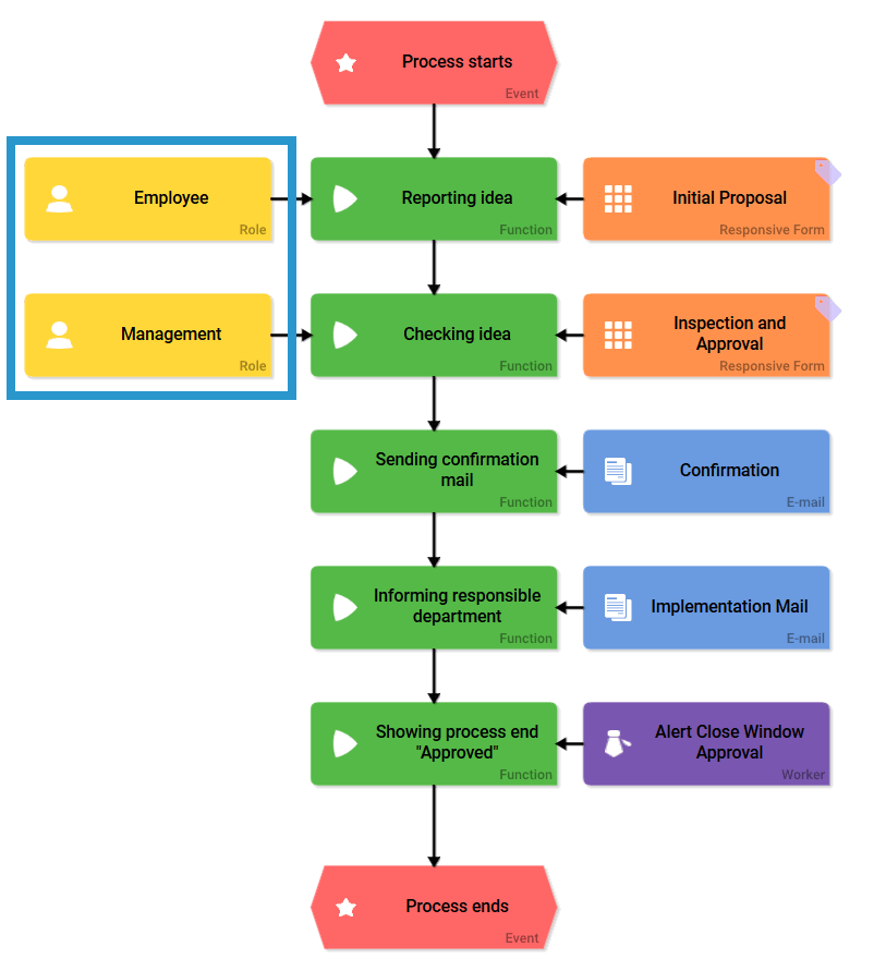
Role-based Process App Start Links | |
![]() | In role-based a pps with various users the names of the Create and Overview elements should also reflect for which users the specific start links were created. Positive Examples:
|
Expert Advice
To avoid the roles names in each start link, use frames to visualize the role's start links:

EPC Modeling
An EPC should be modeld in a clear fashion, the course of the process should be traceable.
Before you start modelling, decide for one approach and ask yourself:
How would you like to display the main process?
Where do you place which elements?
How do you connect your elements?
How do you display branchings and loops?
How shall different process branches be reunited?
Once you have decided for one approach use it in all models. This increases overall transparency and user comprehension.
Visit page Form Combinations for an overview of which and how many forms can be modeled in a single process step.
Caution when deleting process steps out of a (productive) EPC
Instances, which are situated in this process step can not be opened again after deletion. When trying to open an affected instance an error message will be displayed in the overview. The message contains name and ID of the deleted process step.
Every function has its own ID in the database. A new function with the same name cannot therefore replace a deleted function.
Modeling Recommendations
The EPCs main process branch should consitently be modeled from top to bottom. It is best practice to begin with a start event and to finish with an end event:

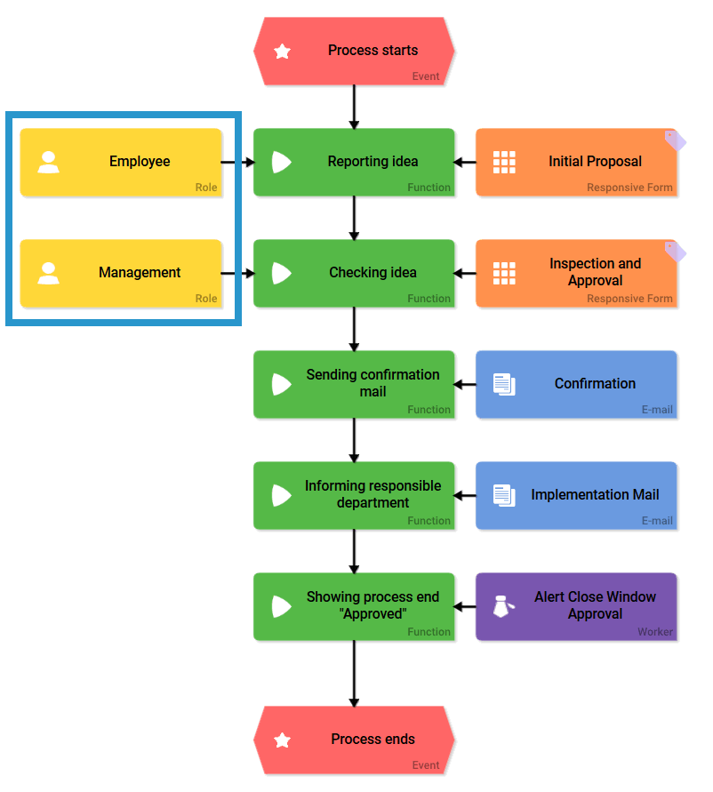
Descriptive elements documenting rights or connections (such as Organisation Units, Roles, Systems...) are arranged to the left of the main process:

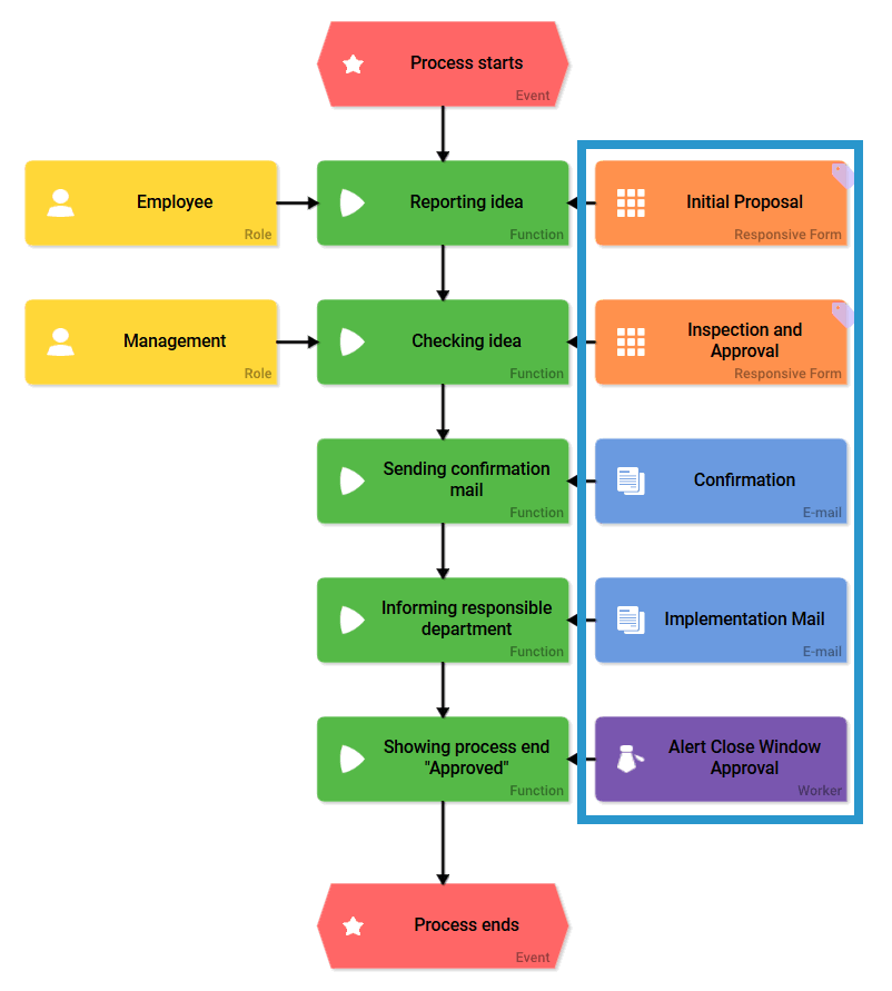
Elements that actively process information (Forms, E-Mails, Documents, Workers...) are positioned to the right of the main process:

EPC elements are linked via Connections. In the process branch entries are drawn from the top to the corresponding element, exits leave from the bottom of the element. Connections to descriptive (left) and processing (right) elements are tied to the function via the side:

See chapter EPC Elements for more informations regarding the various elements, their configuration possibilities as well as available entries and exits.
Branching
Branchings separate the process in multiple branches. Executable Process Apps may contain AND Branching and XOR Branching.
AND Branching
In AND branchings multiple branches are processed independently at the same time.
The parallel running branches should therefore be modeled side by side.
The AND branching begins wit an opening AND Connector and is ended by a closing AND Connector. These connectors should be modeled in front of and after the parallel running process branches.
If one or more branches within the parallel execution also contain multiple steps requiring branching or nesting, then it is recommendable to use sub-EPCs to preserve the model's clarity.
It is recommendable to insert a summary of results of the parallel steps right after reuniting the parallel branches behind the closing AND. This way everyone involved in the process or the corresponding user receives an overview over the whole parallel process.
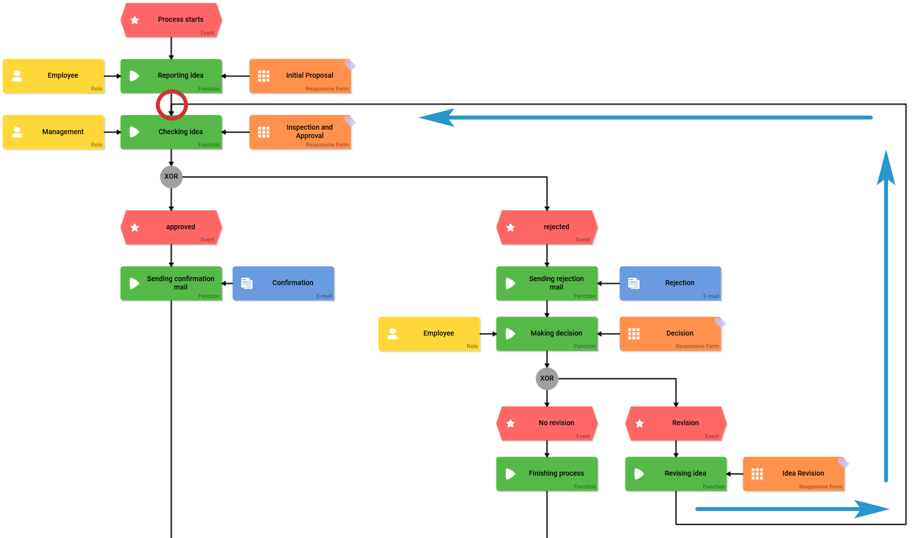
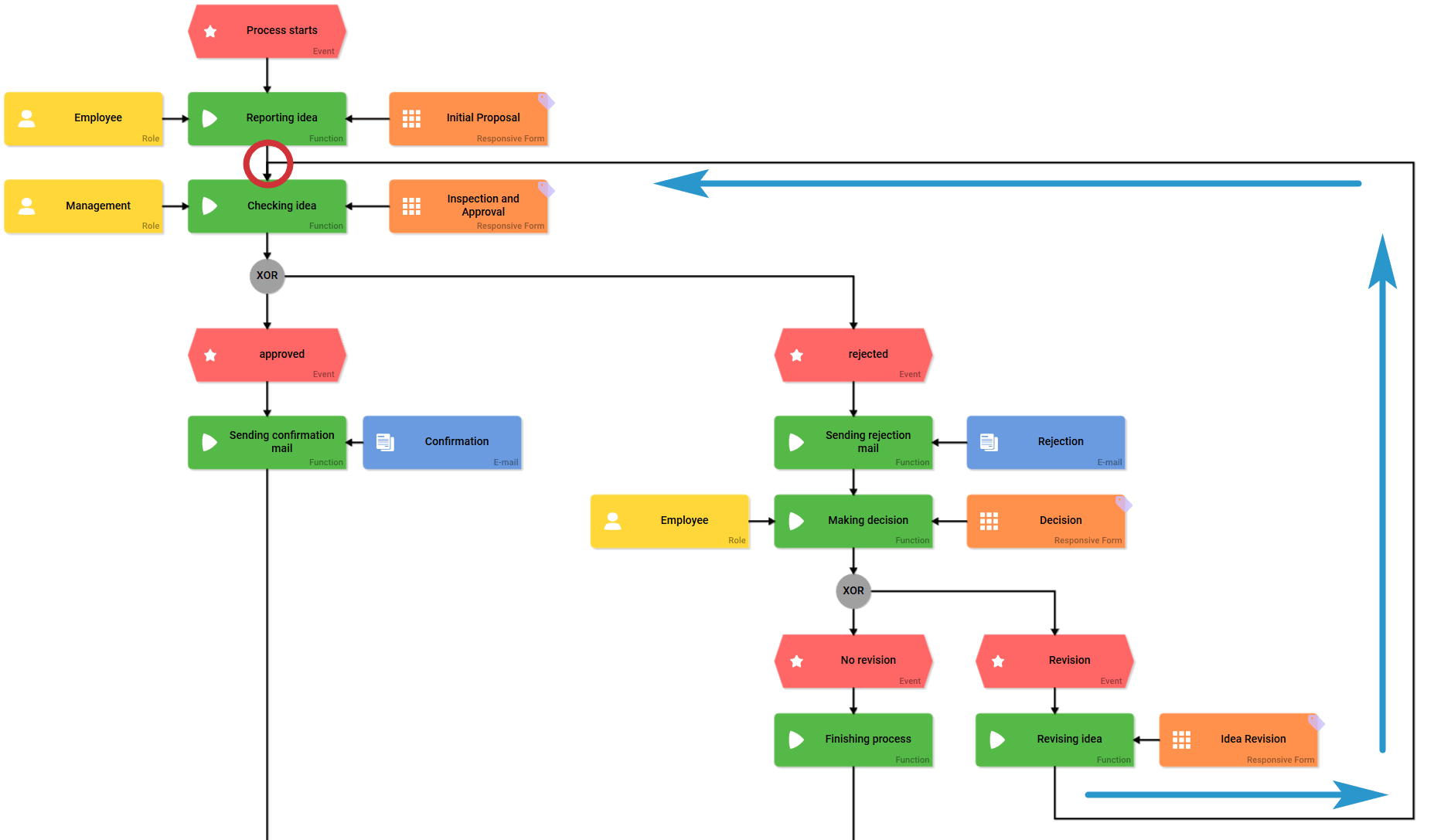
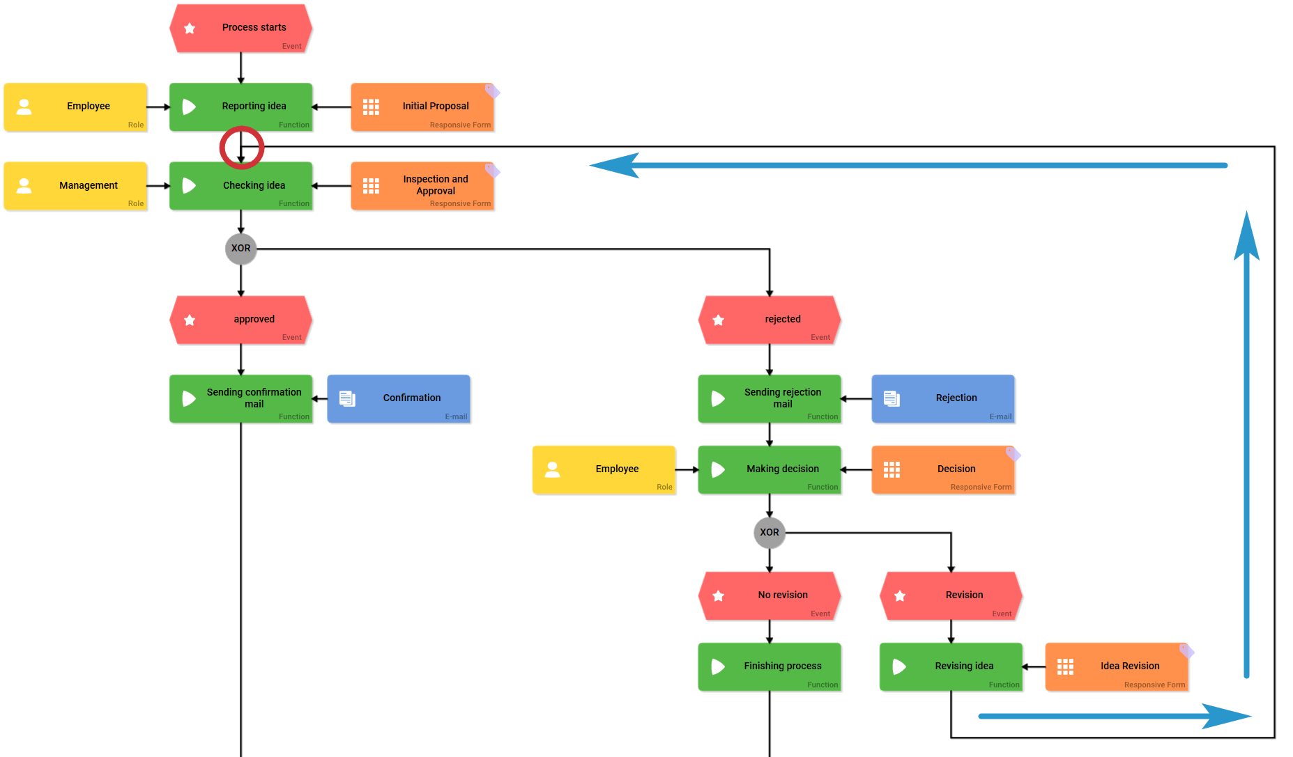
Example: ACME Onboarding Process

XOR Branching
XOR branching is always tied to conditions defined in the Event element.
For XOR branchings we recommend to display the general case in the main branch (top-down modelling) and to display the exception to the right of the main process.
To increase the main process' clarity, the merger / the next mutual process step should be placed below both branches.
Example: ACME Idea Management Process

See chapter Configuring EPC Branching for a detailed description of both branching methods.
Loops
Integration of a loop allows you to jump back from a progressed process step to one of the earlier steps. During modeling make sure that you use the connection as entry into the function from which the process shall restart.
When modeling a loop, mark the start event as such (see Event). If the option start event is not activated, then the jump back within the EPC can only occur from the second function.
Example: ACME Idea Management Process

Nesting with Sub-EPCs
If your process model becomes too big and confusing, consider the use of sub-EPCs. Sub-EPCs help to structure a process which makes the main process clearer and keeps it manageable. Sub-EPCs are modeled in their own EPC Model. You can for example outsource sub-processes in further EPC Model elements.
When is a process "too big"?
Indicators could be:
You have to scroll a lot to find the process step you are looking for.
Your process already contains a double digit amount of functions.
The EPC contains multiple branchings and/or loops.
Your model contains technical independent subprocesses.
How to outsource an already modeled subprocess can be reviewed at page Nesting EPCs.
Example: Outsourcing a subprocess
A new idea has to be reviewed by more than one approver. The form Authorization was therefore replaced by the EPC Model Authorization Process, in which the entire approval process is displayed:

Once you open the EPC Model Authorization Process, you receive an overview of the entire subprocess: The new idea has to pass a technical, an economic and a staffing assessment. Afterwards management decides if implemention approval is granted. Only once this subprocess is finished the main process continues:

Practical Tips for Modelers
Use the EPC element Note to capture ideas or tips directly on the work surface. This is especially useful if multiple users have modeling authorization.
Make sure to discourage multiple users from working simultaneously in the same model's profile - one user's changes could be unknowingly overwritten by another. A synchronization of the work done in different tabs or windows will not occur!
Before starting to model take a picture of you current process:
Which process steps exist?
Which general cases and exceptions exist (and what conditions are defined)?
For which process steps forms need to be designed?
Do process steps exist that could be executed simultaneously?
Is it possible that you would like to add extentions to some process steps, for example adding connections to external systems, inserting automated e-mail dispatch or loops?
Would some subprocesses be better suited for their own sub-EPC?
Be generous in your first model design and leave spaces when arranging the elements - this makes it easier to add elements later. You could also use placeholders, for example Note elements with corresponding remarks, that could be replaced with fitting EPC elements later on.