Breadcrumbs

Process Mining Glossary

A


 BPMN

 EPC

Axis allocation 

Using axis allocation, it is possible to freely assign process attributes to the axes of a diagram. 

Note: The term "axes" is mainly used for Cartesian charts (bars, columns, lines). Analogous to this, more appropriate terms are used for polar charts (circle, network) and the tachometer chart.



Analysis

The term analysis denotes a visualization of key process indicators placed on the Process Mining user interface with settings applied (chart type, process, axis allocation, filter).



C




Chart

The graphic representation of an analysis.



Content area

User-specific active dialogue window on which the user can place his analyses.



Current step

The term current step denotes the process step in which an instance is currently found. The current step is an instance attribute that can be allocated to an axis when an analysis is created.



E


 BPMN

 EPC

End event

The end event shows the event that closes an instance. The end event is an instance attribute that can be allocated to an axis when an analysis is created.

End Event

End Event

EPC

Abbreviation for event-driven process chain. An EPC graphically represents business processes by depicting processes and work steps. In Scheer PAS BPaaS EPC models form the basis for process apps with which business processes can be executed directly.



F


 BPMN

 EPC

Filter

Limitation of the number of process instances that are to be used for evaluation as part of an analysis.



H


 BPMN

 EPC

Host

The term host denotes the server on which the service runs and which executes the process to be analyzed. Host is an instance attribute that can be allocated to an axis when an analysis is created.



I


 BPMN

 EPC

Idle time

The idle time comprises the period of time that elapses without the process being run (idle time = end of process step A to the start of process step B).



Instance attribute

Attribute of a process that is used to classify a process instance (for example, the item group in a sales process) or evaluates a process instance (for example, the sum total in a sales process). Classifying instance attributes are mapped on the x-axis during axis allocation, evaluating instance attributes are allocated to the y-axis.



Instance history

Model that visualizes the procedure or the step sequence of the respective process run.



L


 BPMN

 EPC

Last update

The last update is the time of the last log entry for an instance (even if the technical end of the instance has not yet been reached). The last update is an instance attribute that can be allocated to an axis when an analysis is created.



P


 BPMN

 EPC

Process

In scenarios where the PAS integration component (Bridge) and/or Designer are used, the process corresponds to an xUML service. In scenarios where BPaaS is used, the process corresponds to an app. The data generated as part of a service or an app is brought together in a data pool. This pool is labeled with the name of the service or app and forms the data basis for analyses within Process Mining.



Process count

The process count denotes the number of instances that were created in the process. The process count is an instance attribute that can be allocated to an axis when an analysis is created.



Process duration

The process duration is the time between the start and end event of a single process instance. In cases of (not yet) completed instances, the process duration consists of the time between the start event and the time the instance data was called up. The process duration is an instance attribute that can be allocated to an axis when an analysis is created.



Process instance

If a service is called up in the PAS integration component (Bridge) or in the PAS Designer or an app is run in BPaaS, a data track of this run is created. This data track is merged into the process instance.



Process Mining

Scheer PAS Process Mining is an analysis tool that can be used to analyze your process data from processes running in the different PAS components such as Designer, integration (Bridge) or BPaaS.



Processing time

The processing time indicates for how long an instance is to be found in a process step.



S


 BPMN

 EPC

Start event

The start event marks the point of entry into the business process. The start event also defines the point in time at which a process instance is created. The start event is an instance attribute that can be allocated to an axis when an analysis is created.

Start Event

Start Event

Step

A process consists of various process steps that are carried out when a business process is executed. Generally, the steps are executed by a user or by an application. Step is an instance attribute that can be allocated to an axis when an analysis is created.

Task

Function
(or: Process step)

Step duration

Defines the time between the start of a process step and its end. The step duration is an instance attribute that can be allocated to an axis when an analysis is created.



T


 BPMN

 EPC

Template

A template embodies the configuration of an analysis (chart type, process, axis allocation, filter) and makes it available as a blueprint when creating an analysis.



Comparison BPMN-Modell vs. EPC

Scheer PAS Process Mining was designed so that both users of the integration componente and users of component BPaaS can use it to analyze their process data. While BPMN models are used mainly in the integration environment, the apps modelled in BPaaS are based on event-driven process chains (EPC). Both types of models are used to represent and execute business processes. The differences in representation are illustrated using the example process LoanApproval.

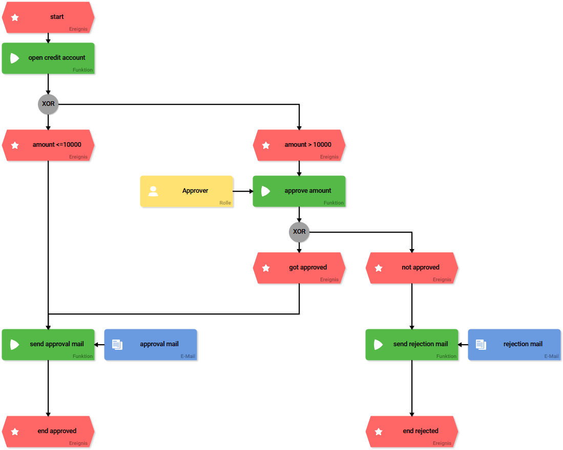
Example: The LoanApproval process

A credit account is created for customers who apply for a loan. With a loan amount up to 10,000, the loan is approved immediately and a confirmation email is sent. Credit requests over 10,000 must be approved manually. If the credit request is not processed within a certain time frame or is rejected by an approver, an email declining the application will be sent. On the other hand, if manual approval is given, an email confirming the application is sent. The process ends after the sending of a confirmation or rejection email.

For a better overview and the purposes of comparison, the BPMN model is displayed vertically and not - as is usual for BPMN models - in a horizontal layout.


Process LoanApproval as BPMN-Modell

aSimpleProcess_bpmn.png

Process LoanApproval as EPC

aSimpleProcess_epc.png


Element

Image

Description

Event

bpmn_event.png



Events mark the start (start event) and end (end event) of the process.

Task

bpmn_task.png

Tasks are activities that are contained in a process. In a BPMN chart, tasks are used when the process cannot be shown in more detail. Generally, tasks are executed by a user or by an application.

Gateway

bpmn_gateway.png

Gateways are decision points in the process. They branch the process or bring it together again. Gateways are shown as a diamond, the type of gateway is specified by a marker.



Element

Image

Description

Event

epc_event.png

Events mark the beginning (start event) and end (end event) of the process. In BPaaS, events contain definitions of condition checks, according to which decisions have to be made.

Function

epc_function.png

Functions represent the process steps that are carried out when the model is executed. In BPaaS, functions can be combined with other EPC elements that are executed by a user (forms) or automatically (email, integration).

Connector

epc_connector.png



Connectors are decision points in the EPC. They branch the process or bring it together again. In the EPC, however, connectors only serve as a visualization of the branching, since the event check (and thus the decision in which direction the process continues) is defined in the events.


Related Documentation: