Breadcrumbs

API Management Installation Guide

As of Scheer PAS 21.1, this installation documentation is deprecated. You should not perform an installation with the old Docker images. API Management now is part of the Scheer PAS installation and cannot be installed stand-alone.

This guide explains how to install and configure a single installation of Scheer PAS API Management:

api_homepage.png

Overview on the Docker Setup of API Management

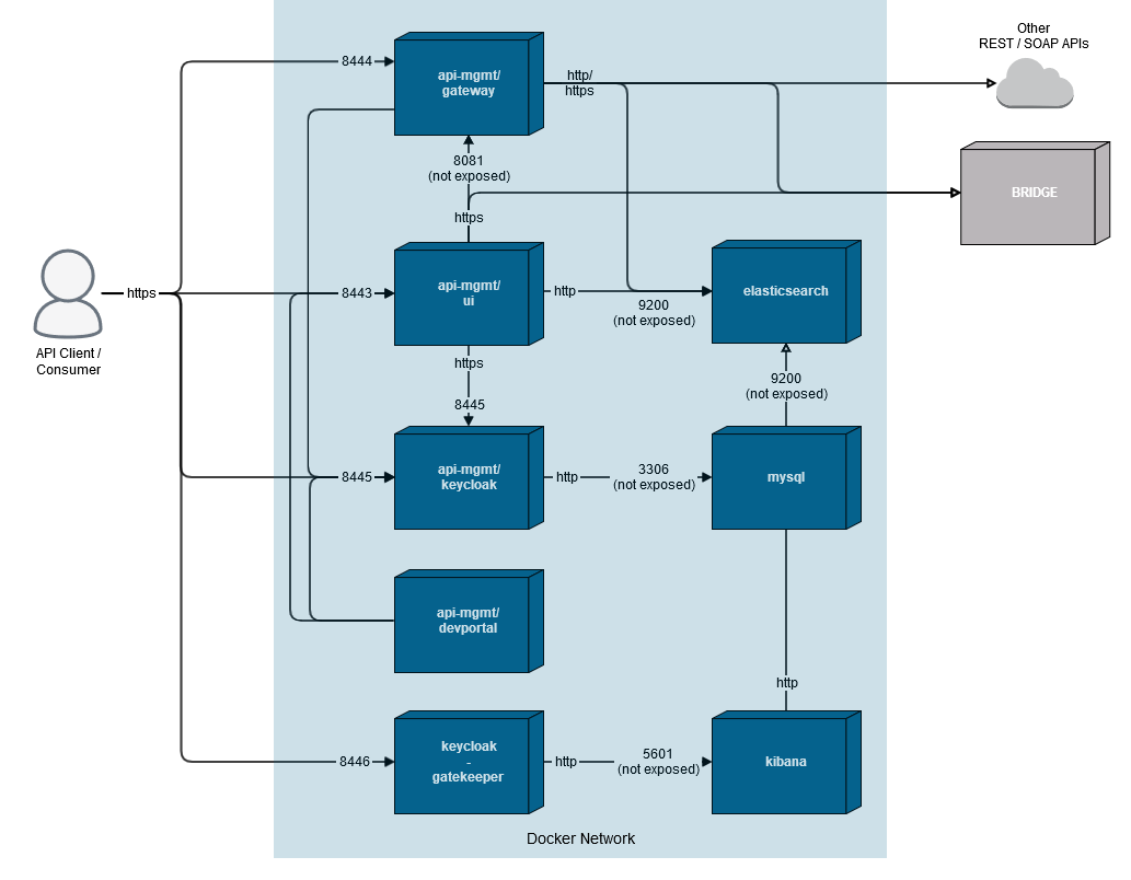
Have a look at the figure below to get a technical overview on the Docker setup of Scheer PAS API Management.

api_docker_setup.png

Overview on the Installation Containers

Container Name

Description

Default port

api-mgmt/gateway

This container contains the engine of API Management. It handles all incoming client requests, applies the policies and forwards the requests to the API endpoint. The gateway is powered by Eclipse Vert.x which can handle a lot of concurrency using a small number of kernel threads. Vert.x lets your app scale with minimal hardware.

8444

api-mgmt/ui

This container provides the UI to manage all your APIs and gateways. It also allows you to view corresponding metrics. The UI is powered by Apache Tomcat.

8443

api-mgmt/keycloak

This container contains the authentication provider Keycloak. Keycloak is used to authenticate users of the API Management UI and users of the Keycloak OAuth policy. Keycloak runs on JBoss WildFly.

8445

api-mgmt/devportal

This container contains the Developer Portal. Using the Developer Portal, you can give clients a consolidated access to the APIs they need in a separate view.
It uses Keycloak to authenticate users, and accesses Elasticsearch via the API Management UI container.

8447

elasticseach

This container contains an official version of Elasticsearch. API Management stores all metrics information and configuration in Elasticsearch.


mysql

This container contains an official version of MySQL. Keycloak uses MySQL to store users and configurations.


kibana

This container contains an official version of Kibana. Kibana can be used to create advanced and detailed analyses on API Management Metrics


keycloak-gatekeeper

This container contains an official version of Keycloak Gatekeeper. API Management uses this container to provide a proxy server in front of Kibana. This way, Kibana access can be granted or restricted for API Management users.

8446

System Requirements

For Scheer PAS API Management, you have to consider that there are several components running on the same host (see Overview on the Installation Containers above). For a lean setup, you should have at least 8 GB of memory available on your API Management host.

Consider around...

  • 2 GB for Tomcat

  • 1 GB for the Gateway

  • 2 GB for Keycloak and MySQL

  • 2 GB for Elasticsearch

2 GB for Elasticsearch is the default value. Please refer to the official Elasticsearch documentation for more information on memory usage and how to determine the needs for your setup (see Install Elasticsearch with Docker > Notes for production use and defaults and Setting the heap size).
You do not need to edit the docker-compose.yml to adjust this as we provide a variable in the .env file to configure this (see Installing API Management > Configure the Installation Settings).

Prerequisites

Please consider the following prerequisites regarding Scheer PAS API Management:

The software uses Docker to run.

  • The Docker Community Editon (CE) (version 18.06 or newer) is sufficient to run the software. The provided Docker containers are Linux containers.
    Refer to the Docker documentation pages for more information on supported platforms and how to install Docker.

  • As Docker host, we support Linux, namely the following Linux distributions:

    • RedHat/CentOS

    • Ubuntu

  • The Docker tool docker-compose (version 1.23 or newer) must be installed.

Overview on the Installation Process

To install the Scheer PAS API Management, you need to got through the following steps (refer to Installing API Management for details):

  1. Download and Extract the Software

  2. Configure the Installation Settings
    Configure the installation settings in the Docker configuration file.

  3. Prepare the Certificate

  4. Configure the Authentication Service (Keycloak)
    Before you can start API Management, you need to change some of the Keycloak settings in the Docker configuration file.

  5. Start All Services
    To start API Management, start all Docker containers.

  6. Login to API Management
    Finally you can log in to API Management and test the connections.

📗
📘