Plain HTTP Service
Each <<E2EHTTPPortType>> contains the following tagged values:
| Tagged Value | Description |
|---|---|
| path | The tagged value path is used to define the service URL: url = http://<hostname>:<port>/<path>/<operationName>. |
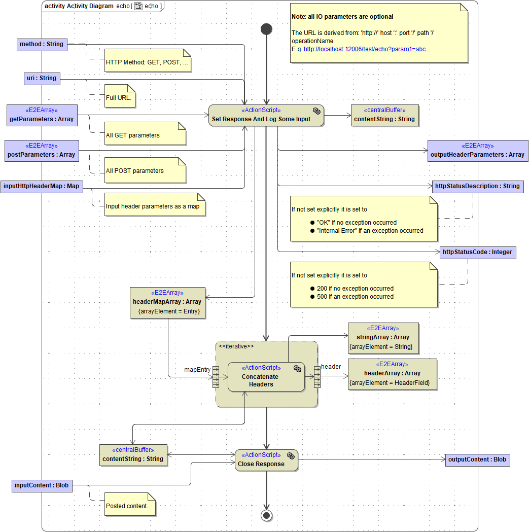
In the example, the path of the <<E2EHTTPPortType>> is /test. That is, the URL becomes http://localhost:12006/test/echo. Whereas we assumed that the service runs on localhost.
Be aware that the modeler is responsible to choose a value being unique within its xUML service.
The last part of above URL derives from the operation name of the <<E2EHTTPPortType>> class SimpleHTTPPort. In this example it contains one operation (echo) that is implemented by the following activity diagram:

Related Pages:
