Tracing through the Service - Lesson 3
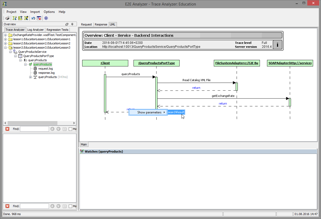
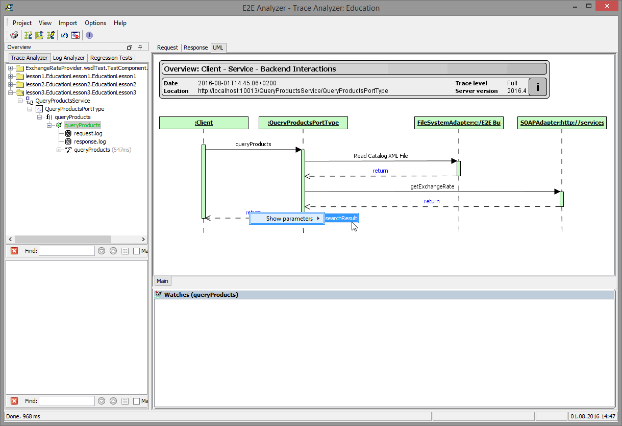
Switch to the UML tab:

You can see the Query Products service reading the XML file and calling the external Web service on services.e2ebridge.com. Trace through the UML model. The output parameters can be visualized in the Watches panel by right-clicking the message return and selecting Show Parameters:

Clicking the operation name queryProducts in the main diagram (tab Main), the new tab queryProducts will be displayed (see bottom of the window). It shows the activity diagram Query Products, which is assigned to the selected operation. Click action node Read XML File:
The behavior of this action, the activity diagram Read XML File, is displayed. Click the object data. The object will be added to the Watches list:

Double-clicking the object data in the watches panel or selecting Show Value from the context menu will open the E2E Blob Viewer showing the complete content of the blob:

If the Blob Viewer shows the blob in hexadecimal encoding, click Abc to decode it:

The Blob Viewer shows the decoded blob so that the content of the XML file is viewable in plain text:

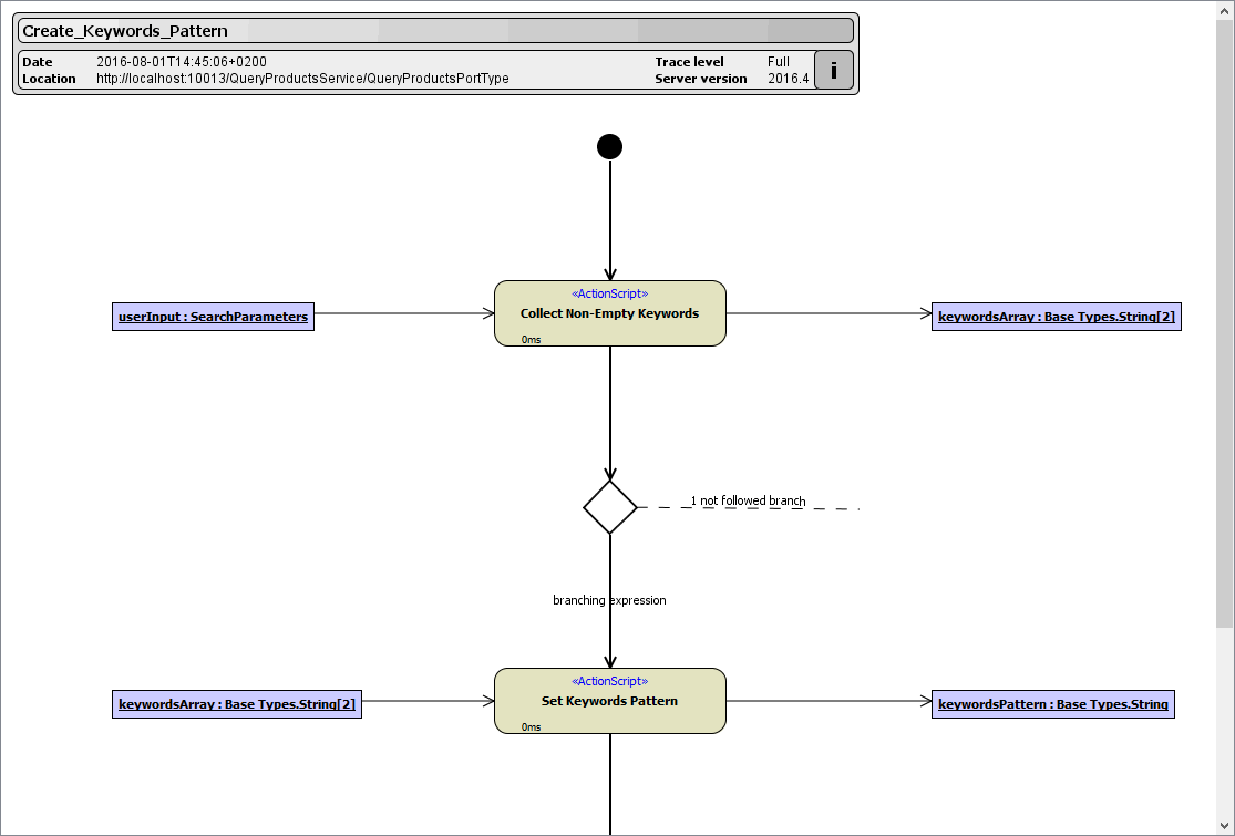
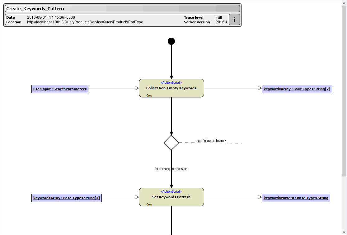
Switch back to the tab queryProducts and navigate through Filter File Content to Create Keywords Pattern:

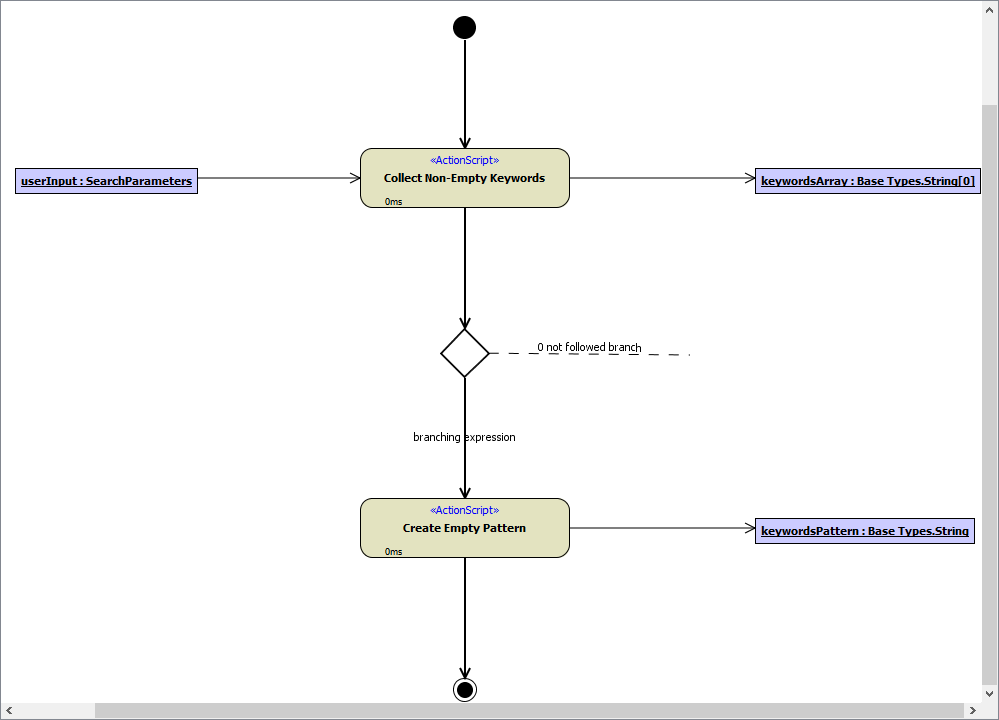
Note the branch, which was followed according the evaluated expression in the decision node. Clicking on the term branching expression displays the branching expression:

On the right side of the decision, you can see 1 unfollowed branch. Clicking it and the branching expression is displayed:

If there is more than one unfollowed branch (which is possible as well), a box with a list of all not followed branches is displayed. By clicking e.g. expression1 the not matching expression is displayed:

You can run a second test case with other parameters. Select queryProducts from the left tree and create a second test case:

Leave the default name for the new test case and click OK:

Create userInput and the keywords array:

Enter a title and no keywords and run the test case.

Switch to the UML tab and navigate to Create Keywords Pattern. Note, that now the branching expression and the control flow differs from the previous test case:


Congratulations!
You have successfully finished lesson 3 of the Bridge Education.
Now you're ready to develop your own services.
Refer to the xUML Services Reference Guide for more information on the possibilities of the Bridge.